EN
中文
Toggle navigation
首页
我们的团队
事业部
我们的产品
中压环网柜
箱式开闭所
配电终端
环网柜配套元器件
中压电缆分支箱
我们的服务
安装和配置
售后服务
技术支持
我们的市场
新闻中心
招兵买马
招贤纳士
应聘指南
人才理念
员工福利
员工活动
联系我们
联系信息
招标
采购意向单
中文
ENGLISH
首 页
>
我们的服务
>
售后服务
安装和配置
售后服务
技术支持
售后服务
24小时服务热线
400 - 886 - 9558
400 - 882 - 8233
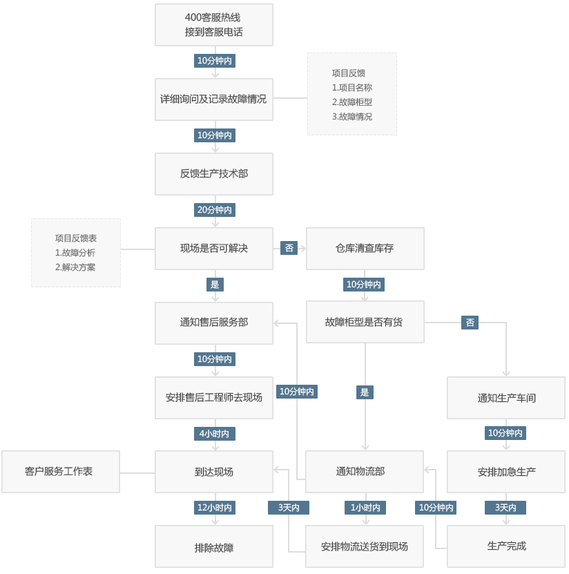
售后服务的承诺
售后服务响应时间:收到通知后1个小时内响应
优惠条件:2年免费提供售后服务(免费保修与更换服务)
整改措施和流程